返回首页
长辈版
无障碍
网站首页
>
信息公开
>霍邱县税务局
>
行政权力运行
>
行政执法公示
>
行政执法流程
索
引
号:
1134142300323681XE/202407-00001
组配分类:
行政执法流程
发布机构:
霍邱县税务局
主题分类:
其他
成文日期:
2025-07-16 00:00
发文日期:
2025-07-16 15:01
文 号:
暂无
关
键
词:
行政处罚流程
名 称:
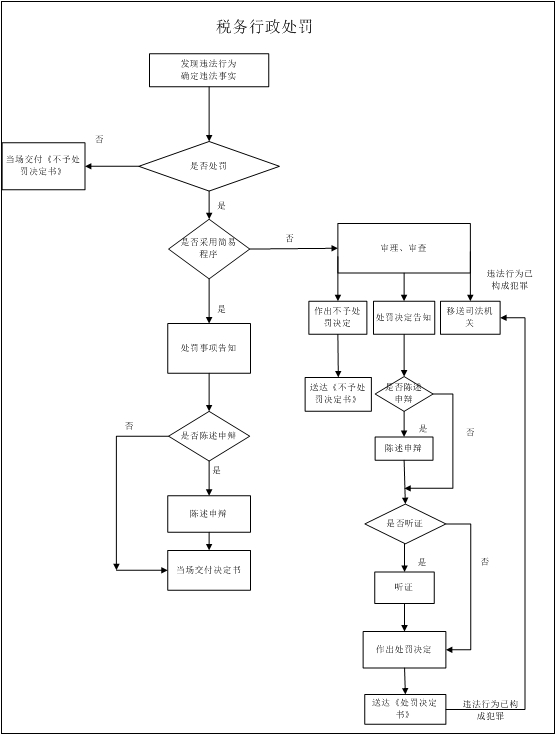
行政处罚流程图
有
效
性:
有效
行政处罚流程图
浏览次数:
来源:霍邱县税务局
时间:2025-07-16 15:01
我要纠错
文字大小:[
大
中
小
]
背景色:
标签:
文件下载
政策咨询
如果您对该政策文件有疑问,可以拨打标题上方的电话咨询相关部门。
打印本页
关闭窗口