返回首页
长辈版
无障碍
网站首页
>
信息公开
>霍邱县水利局
>
财政资金
>
年度财政预决算及“三公” 经费情况
>
本部门 “三公”经费
索
引
号:
113414230032363699/202602-00012
组配分类:
本部门 “三公”经费
发布机构:
霍邱县水利局
主题分类:
农业 、林业、水利,其他
成文日期:
暂无
发文日期:
2026-02-09 08:36
文 号:
关
键
词:
名 称:
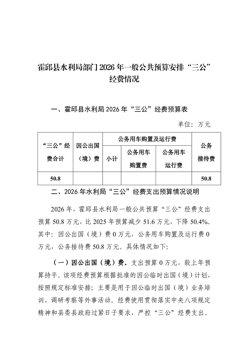
霍邱县水利局2026年部门一般公共预算安排“三公”经费情况公开
有
效
性:
有效
霍邱县水利局2026年部门一般公共预算安排“三公”经费情况公开
浏览次数:
来源:霍邱县水利局
时间:2026-02-09 08:36
我要纠错
文字大小:[
大
中
小
]
背景色:
标签:
文件下载
政策咨询
如果您对该政策文件有疑问,可以拨打标题上方的电话咨询相关部门。
打印本页
关闭窗口