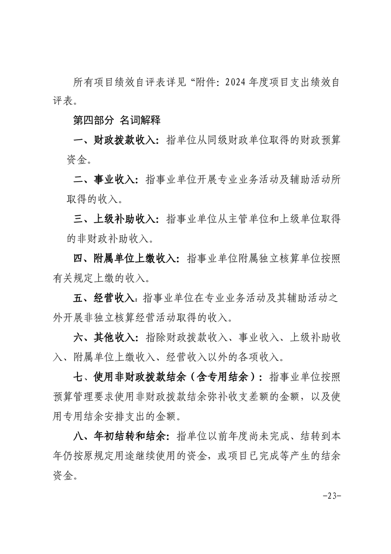
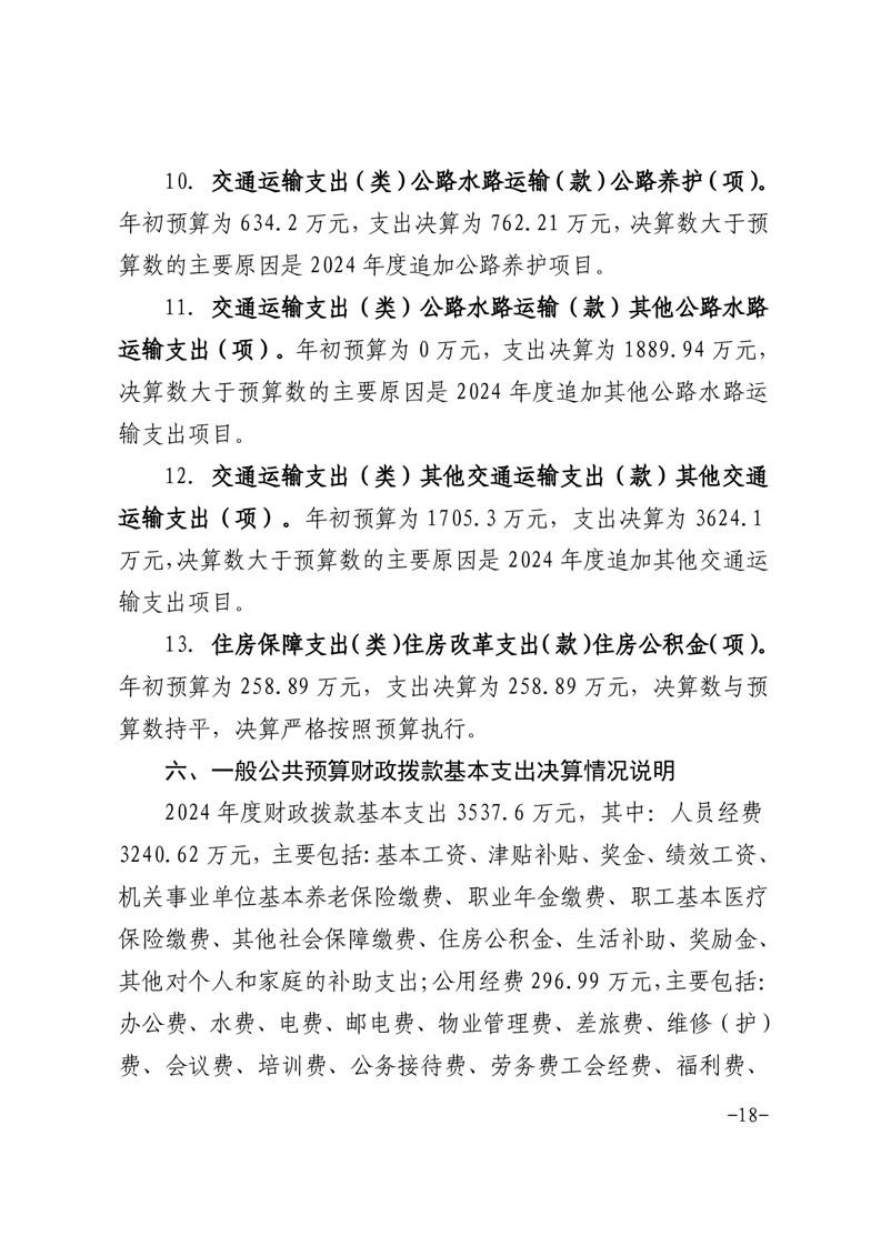
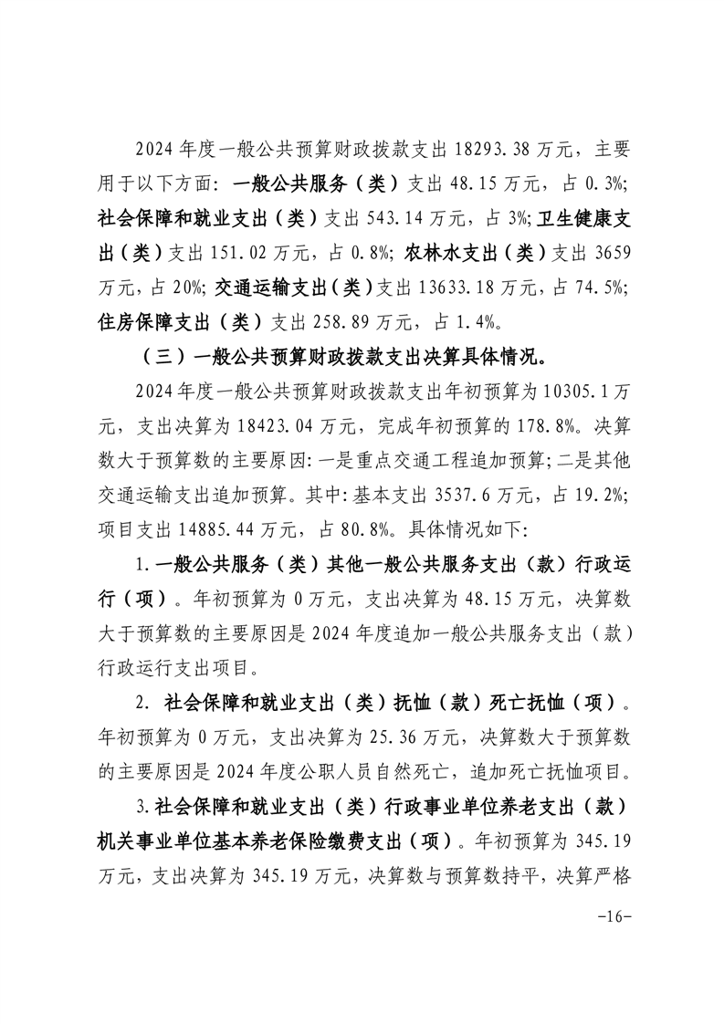
返回首页
长辈版
无障碍
网站首页
>
信息公开
>霍邱县交通局
>
财政资金
>
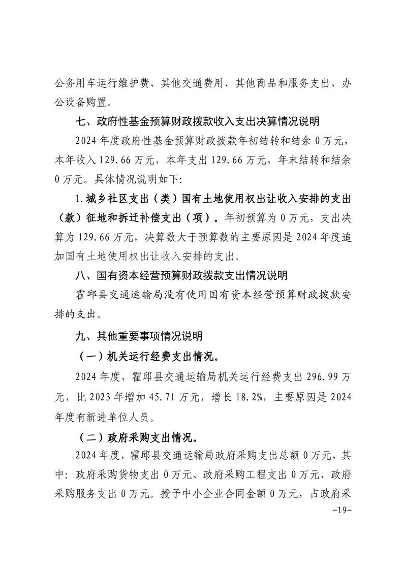
年度财政预决算及“三公” 经费情况
>
本部门决算
索
引
号:
11341423003236449W/202509-00006
组配分类:
本部门决算
发布机构:
霍邱县交通局
主题分类:
其它,其他
成文日期:
暂无
发文日期:
2025-09-22 10:18
文 号:
关
键
词:
名 称:
霍邱县交通运输局2024年单位决算公开
有
效
性:
有效
霍邱县交通运输局2024年单位决算公开
浏览次数:
来源:霍邱县交通局
时间:2025-09-22 10:18
我要纠错
文字大小:[
大
中
小
]
背景色:
附件:2024年度项目支出绩效自评表.pdf
标签:
文件下载
政策咨询
如果您对该政策文件有疑问,可以拨打标题上方的电话咨询相关部门。
打印本页
关闭窗口