返回首页
长辈版
无障碍
网站首页
>
信息公开
>霍邱县重点处
>
机构设置
>
机构简介
索
引
号:
12341423MB0L10208D/202602-00001
组配分类:
机构简介
发布机构:
霍邱县重点处
主题分类:
其它,其他
成文日期:
暂无
发文日期:
2026-02-03 09:22
文 号:
关
键
词:
名 称:
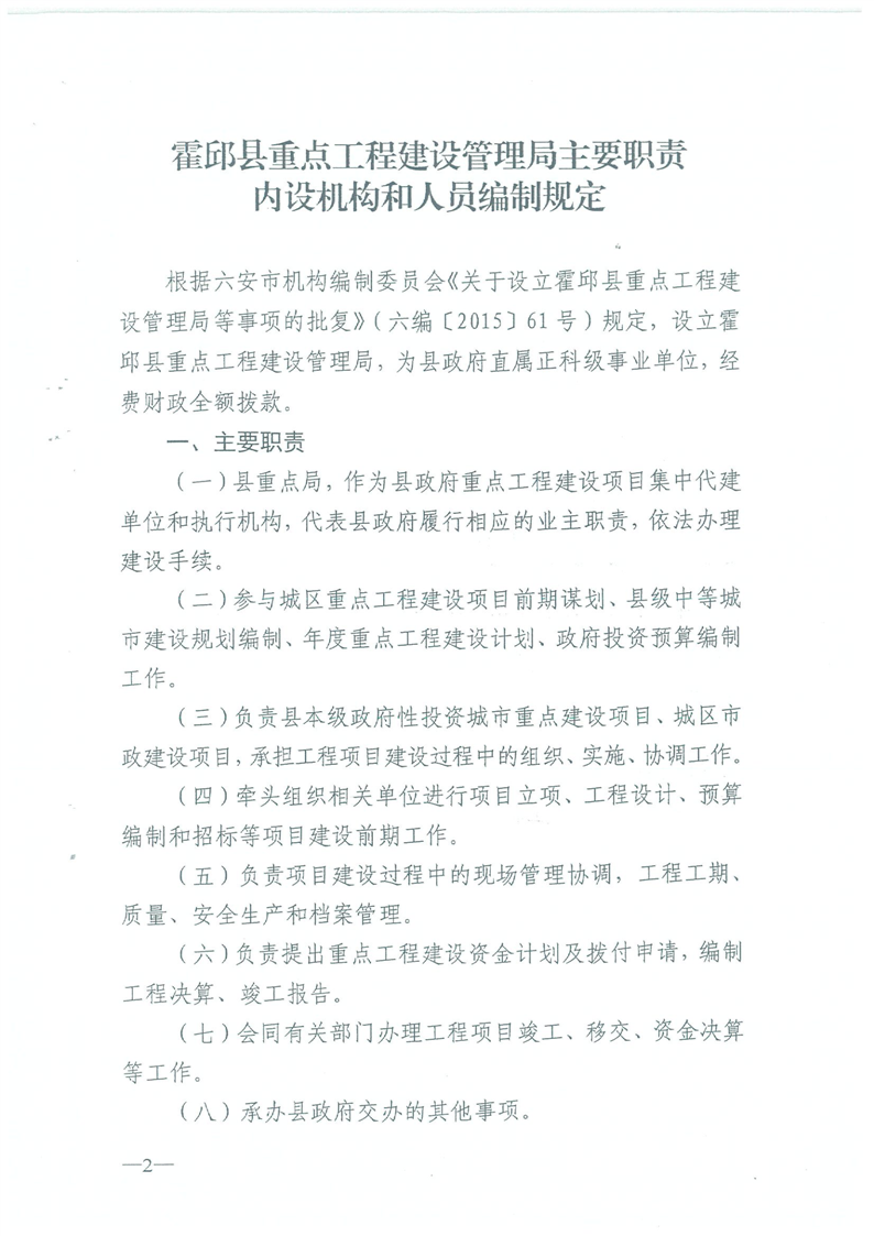
重点工程建设管理处机构改革方案
有
效
性:
有效
重点工程建设管理处机构改革方案
浏览次数:
来源:霍邱县重点处
时间:2026-02-03 09:22
我要纠错
文字大小:[
大
中
小
]
背景色:
标签:
文件下载
政策咨询
如果您对该政策文件有疑问,可以拨打标题上方的电话咨询相关部门。
打印本页
关闭窗口