返回首页
长辈版
无障碍
网站首页
>
信息公开
>霍邱县自然资源和规划局
>
重点领域公开
>
重大建设项目批准和实施
>
征收土地信息
>
农用地转用方案(挂钩方案)
索
引
号:
/202512-00064
组配分类:
农用地转用方案(挂钩方案)
发布机构:
霍邱县自然资源和规划局
主题分类:
其他
成文日期:
暂无
发文日期:
2025-12-26 17:04
文 号:
关
键
词:
名 称:
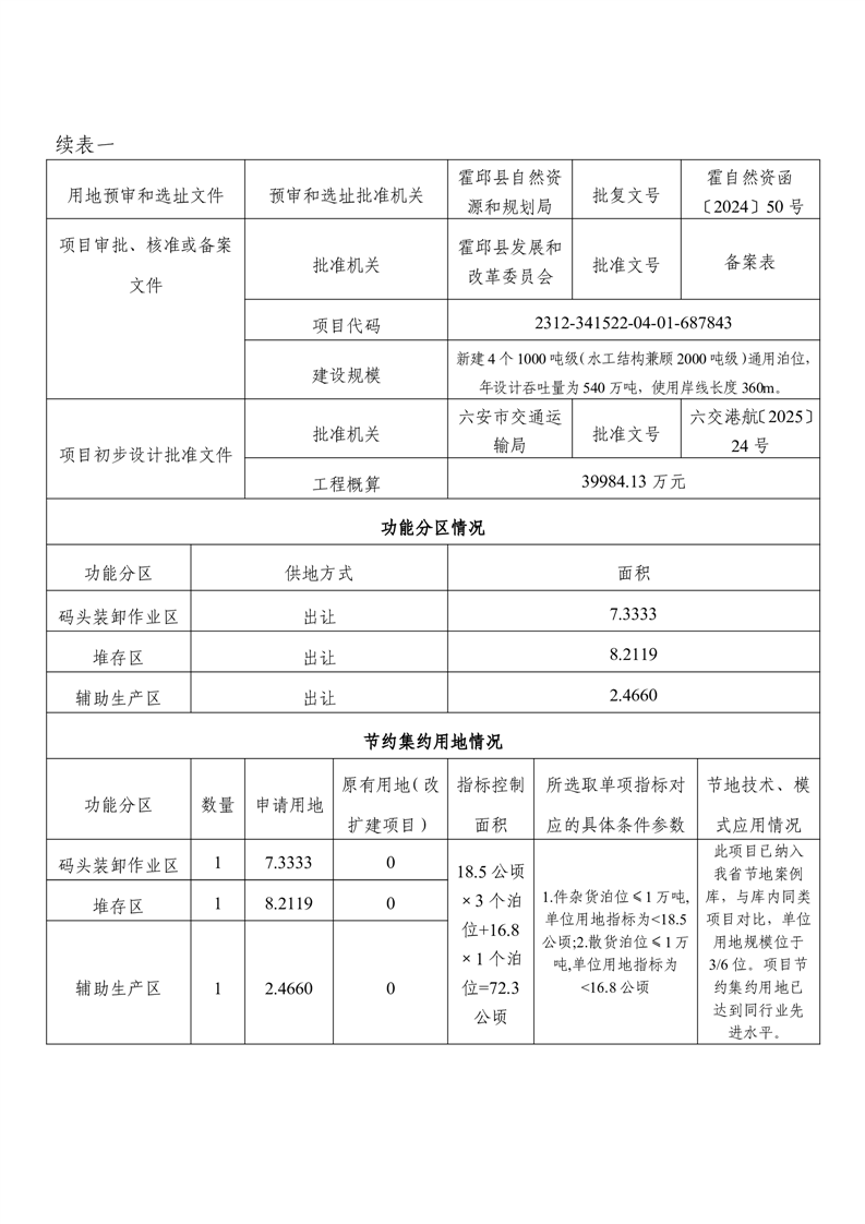
关于申请六安港霍邱港区周集综合码头一期工程建设用地(农转用方案)
有
效
性:
有效
关于申请六安港霍邱港区周集综合码头一期工程建设用地(农转用方案)
浏览次数:
来源:霍邱县自然资源和规划局
时间:2025-12-26 17:04
我要纠错
文字大小:[
大
中
小
]
背景色:
标签:
文件下载
政策咨询
如果您对该政策文件有疑问,可以拨打标题上方的电话咨询相关部门。
打印本页
关闭窗口