返回首页
长辈版
无障碍
网站首页
>
信息公开
>霍邱县财政局
>
财政资金
>
部门项目
索
引
号:
113414230032368444/202402-00010
组配分类:
部门项目
发布机构:
霍邱县财政局
主题分类:
财政、金融、审计、统计,公告
成文日期:
暂无
发文日期:
2024-02-19 17:35
文 号:
关
键
词:
名 称:
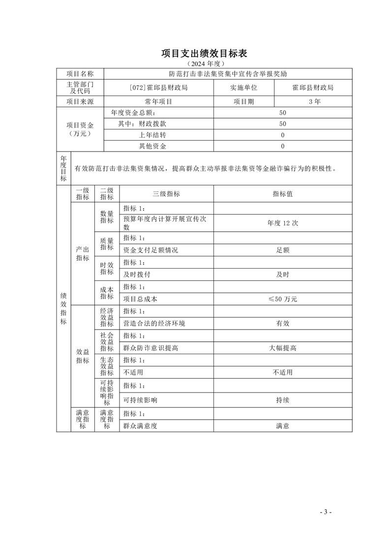
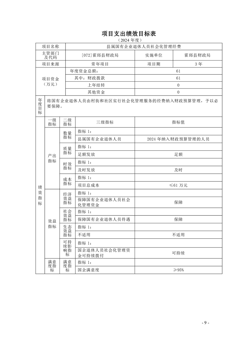
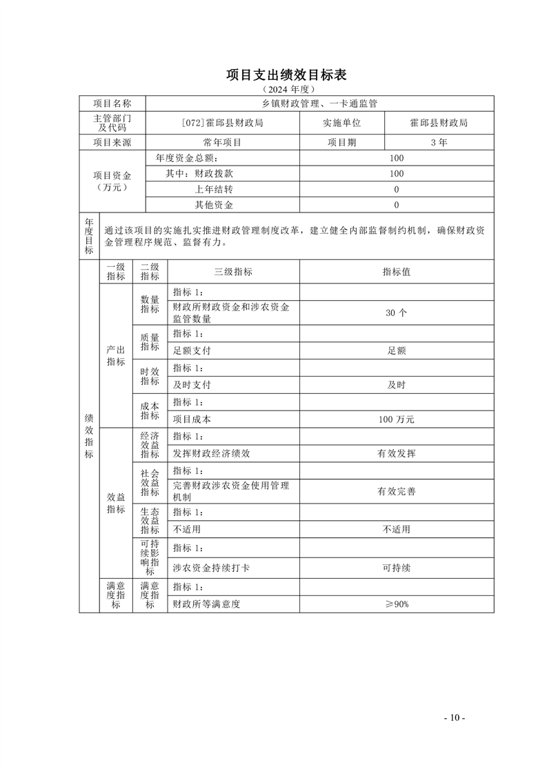
霍邱县财政局2024年绩效目标
有
效
性:
有效
霍邱县财政局2024年绩效目标
浏览次数:
来源:霍邱县财政局
时间:2024-02-19 17:35
我要纠错
文字大小:[
大
中
小
]
背景色:
标签:
文件下载
政策咨询
如果您对该政策文件有疑问,可以拨打标题上方的电话咨询相关部门。
打印本页
关闭窗口