返回首页
长辈版
无障碍
网站首页
>
信息公开
>霍邱县财政局
>
重点领域公开
>
社会公益事业及重点民生领域
>
减税降费
>
降费与降低要素成本
索
引
号:
113414230032368444/202012-00379
组配分类:
降费与降低要素成本
发布机构:
霍邱县财政局
主题分类:
综合政务,财政、金融、审计、统计,其它,公告
成文日期:
暂无
发文日期:
2020-12-24 14:53
文 号:
关
键
词:
名 称:
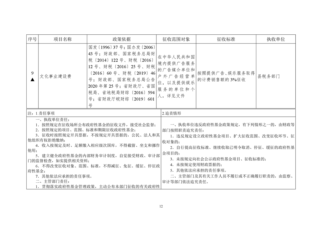
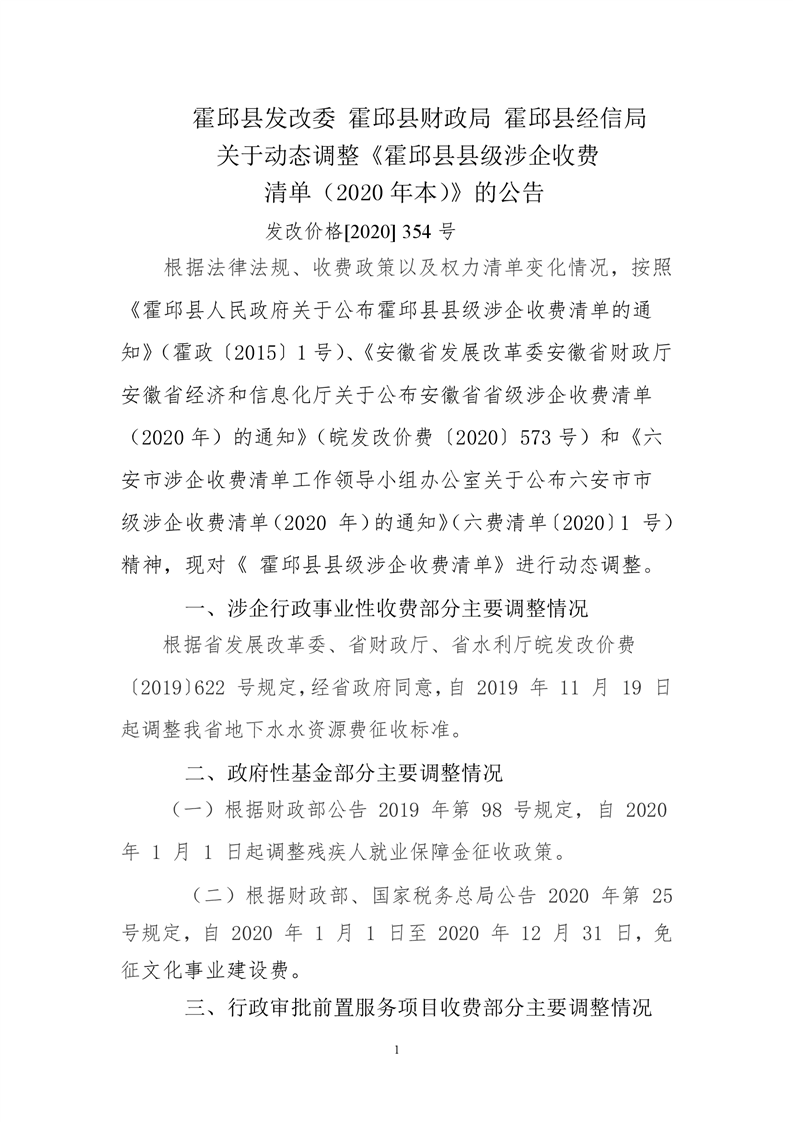
关于动态调整霍邱县涉企收费清单(2020年本)的公告
有
效
性:
有效
关于动态调整霍邱县涉企收费清单(2020年本)的公告
浏览次数:
来源:霍邱县财政局
时间:2020-12-24 14:53
我要纠错
文字大小:[
大
中
小
]
背景色:
标签:
文件下载
政策咨询
如果您对该政策文件有疑问,可以拨打标题上方的电话咨询相关部门。
打印本页
关闭窗口