返回首页
长辈版
无障碍
网站首页
>
信息公开
>霍邱县民政局
>
财政资金
>
部门项目
索
引
号:
11341423003236115C/202503-00030
组配分类:
部门项目
发布机构:
霍邱县民政局
主题分类:
民政、扶贫,其他
成文日期:
暂无
发文日期:
2025-03-31 16:44
文 号:
关
键
词:
名 称:
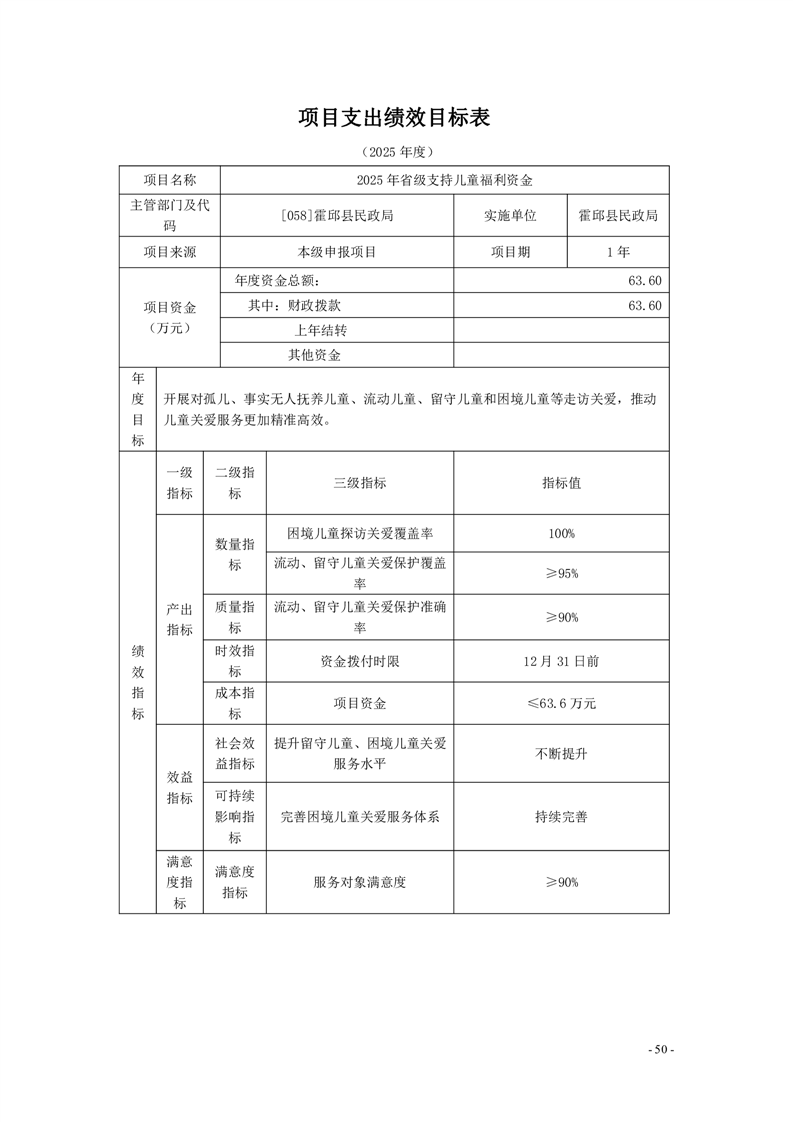
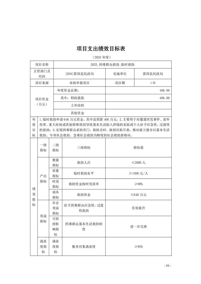
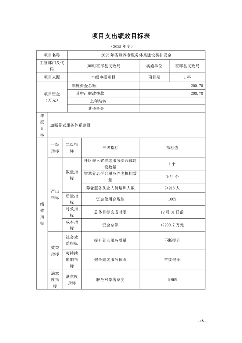
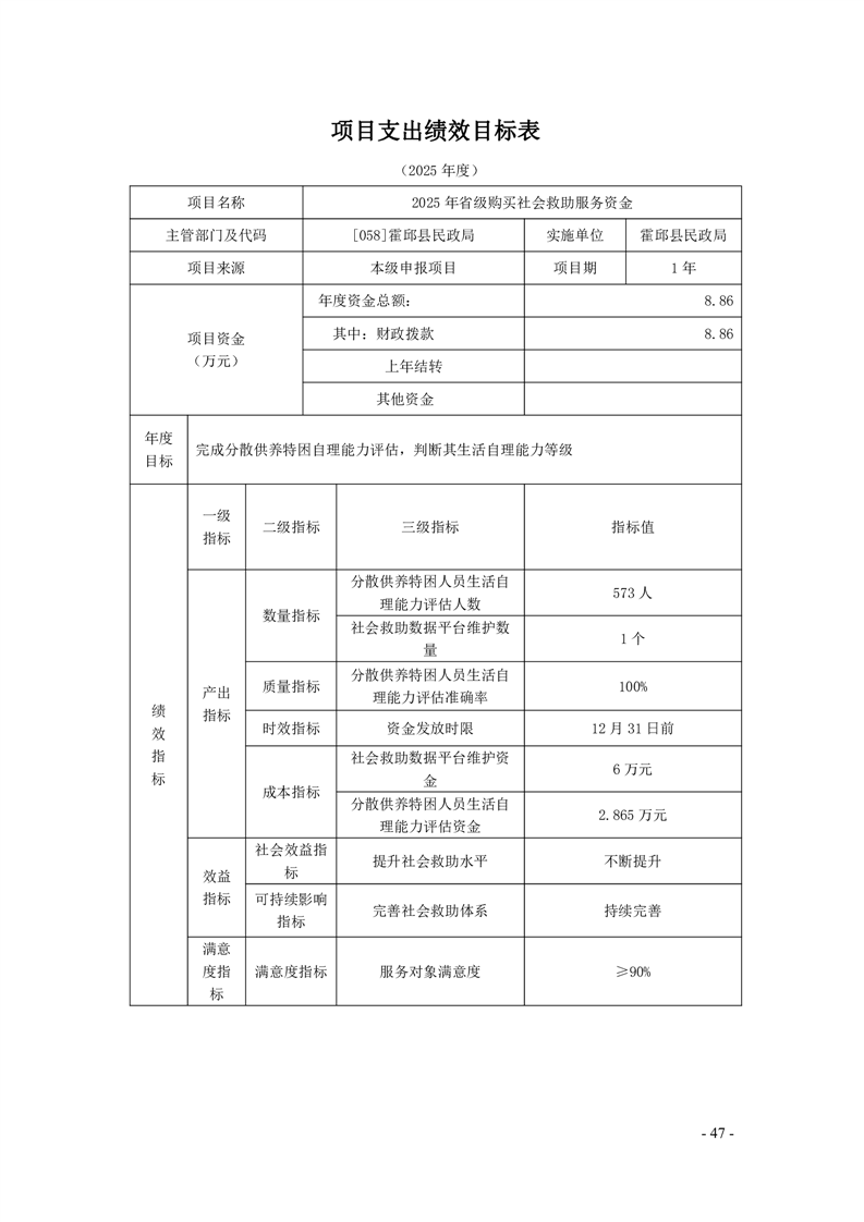
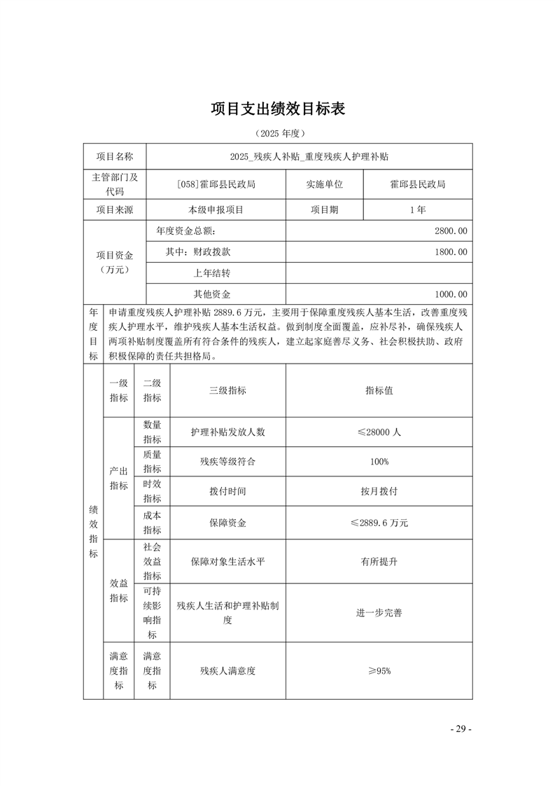
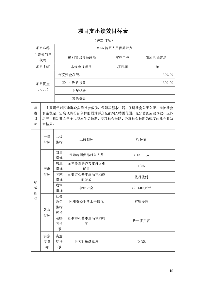
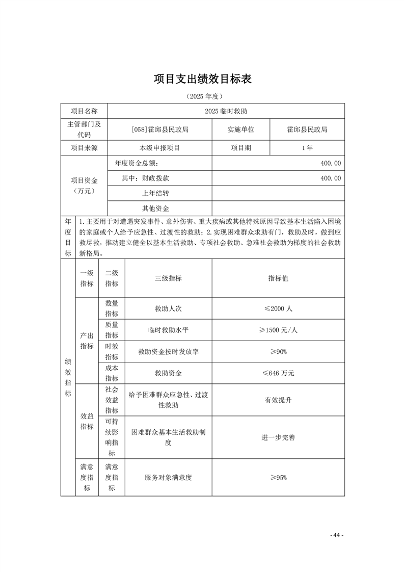
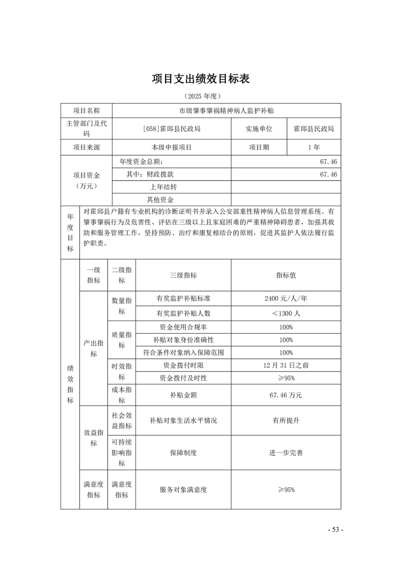
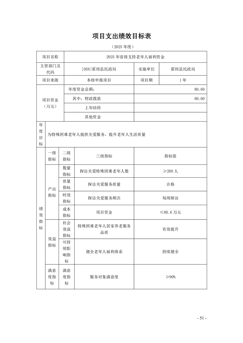
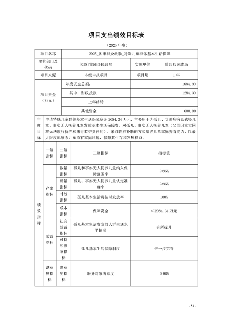
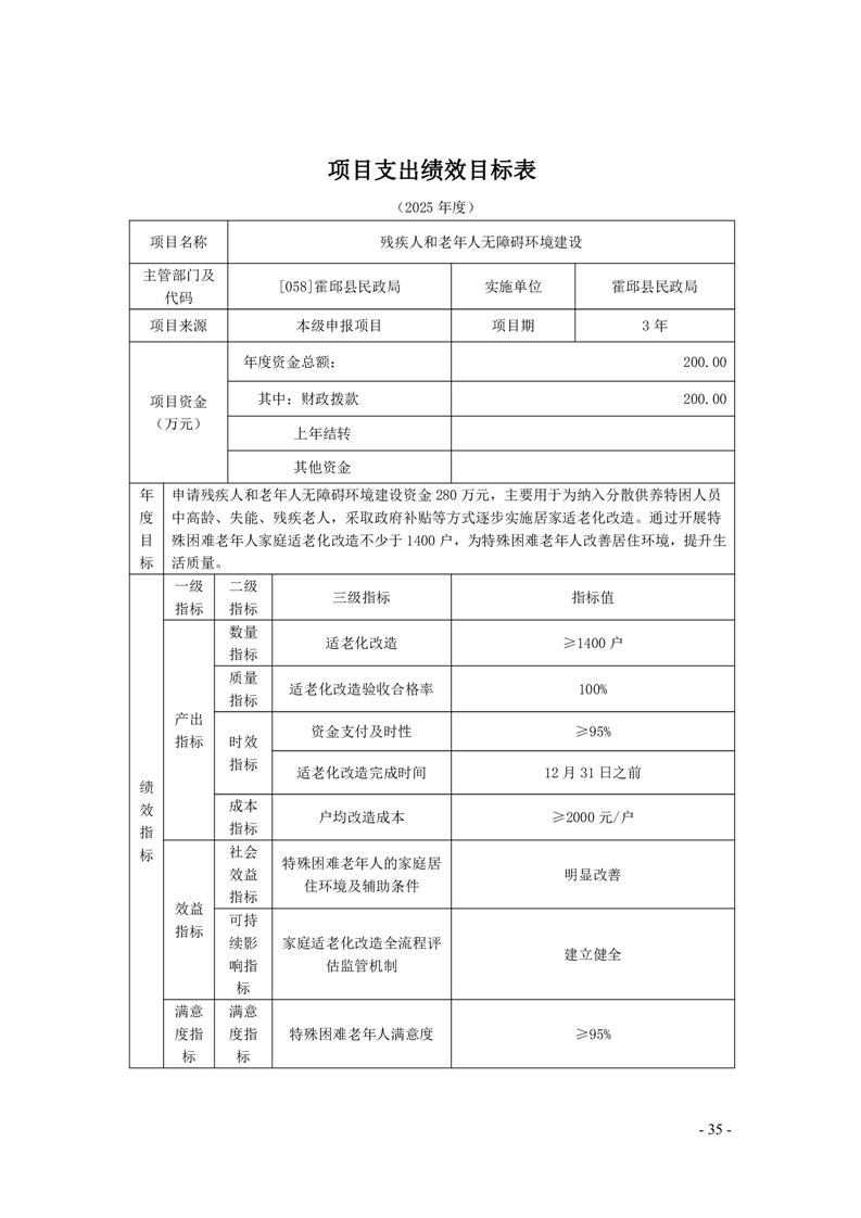
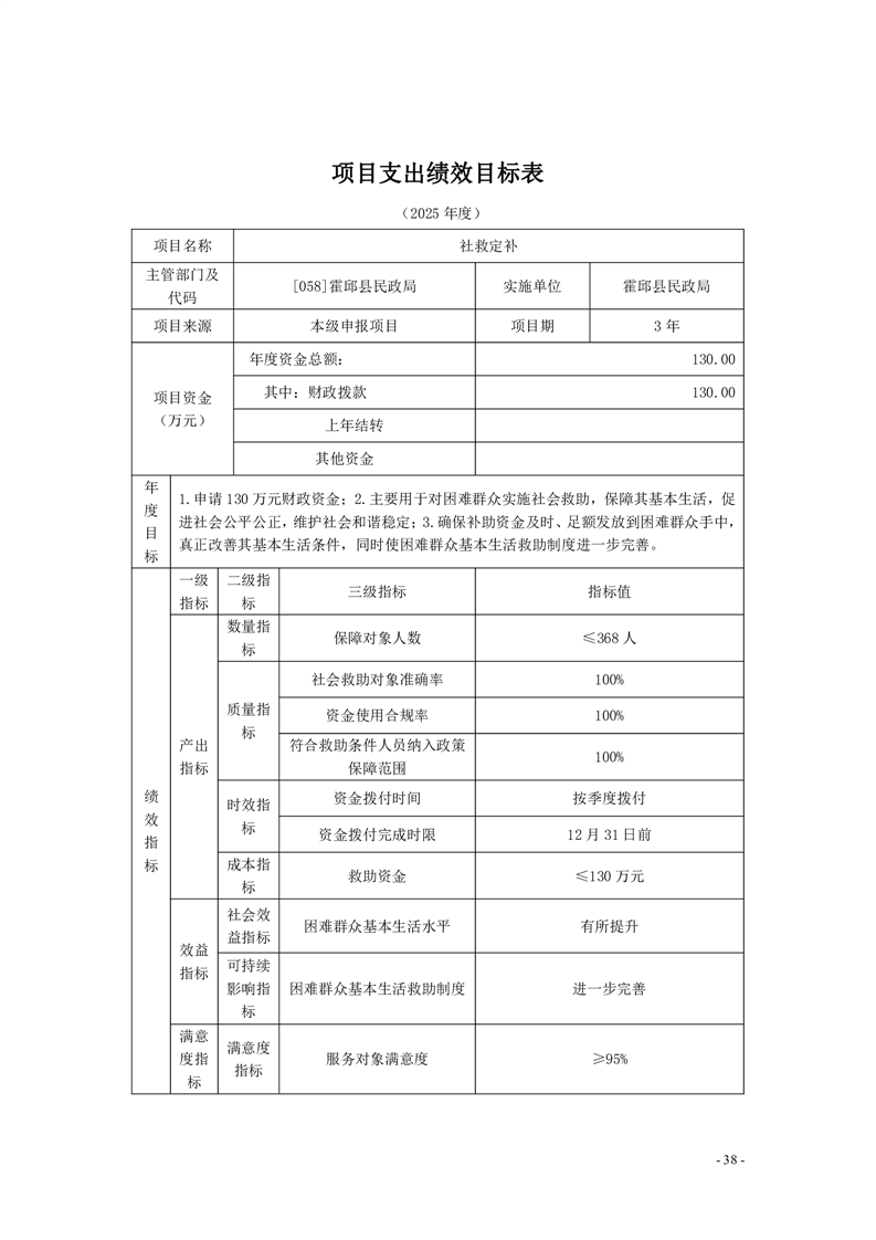
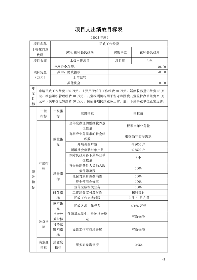
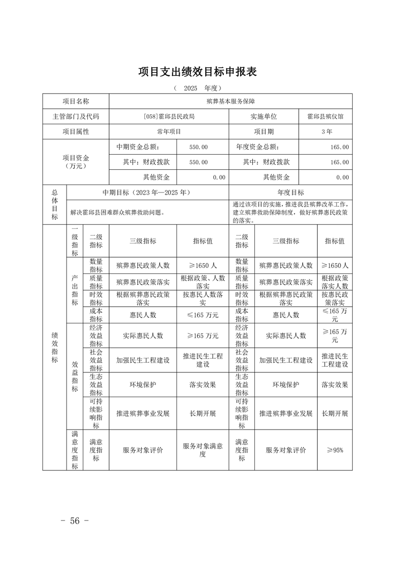
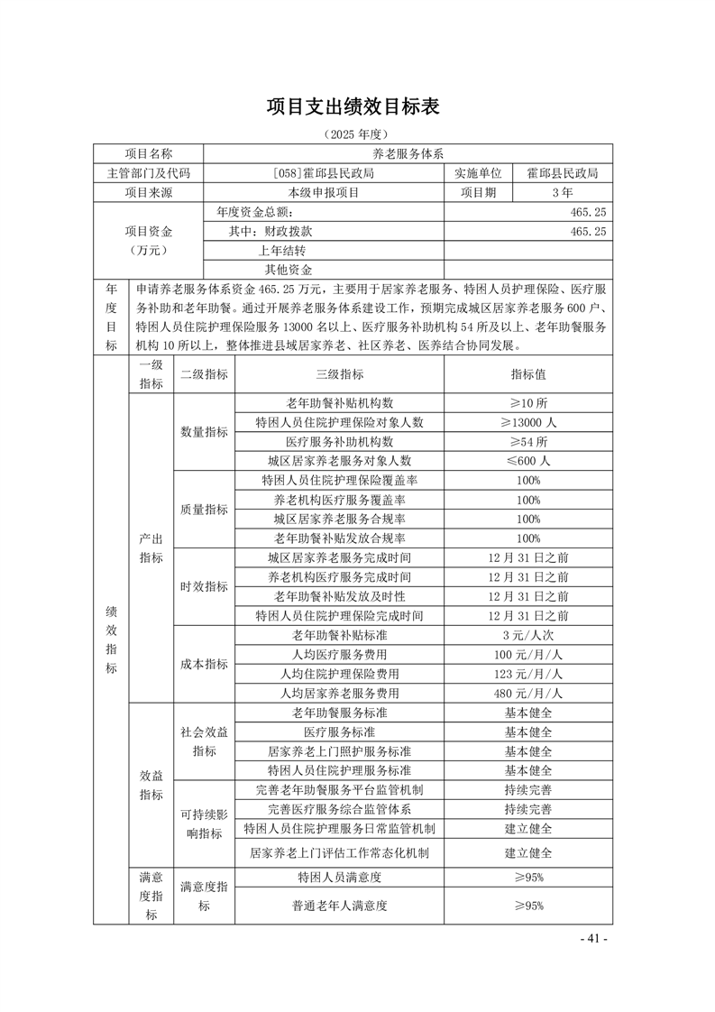
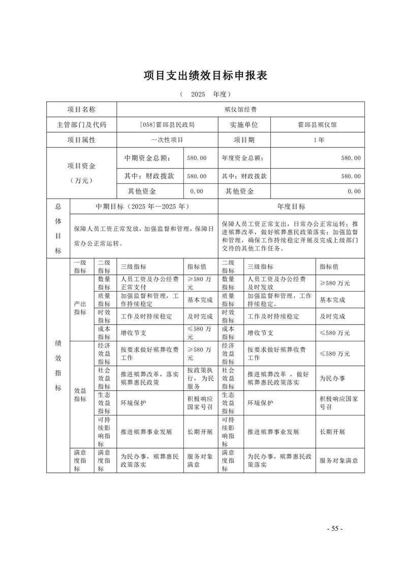
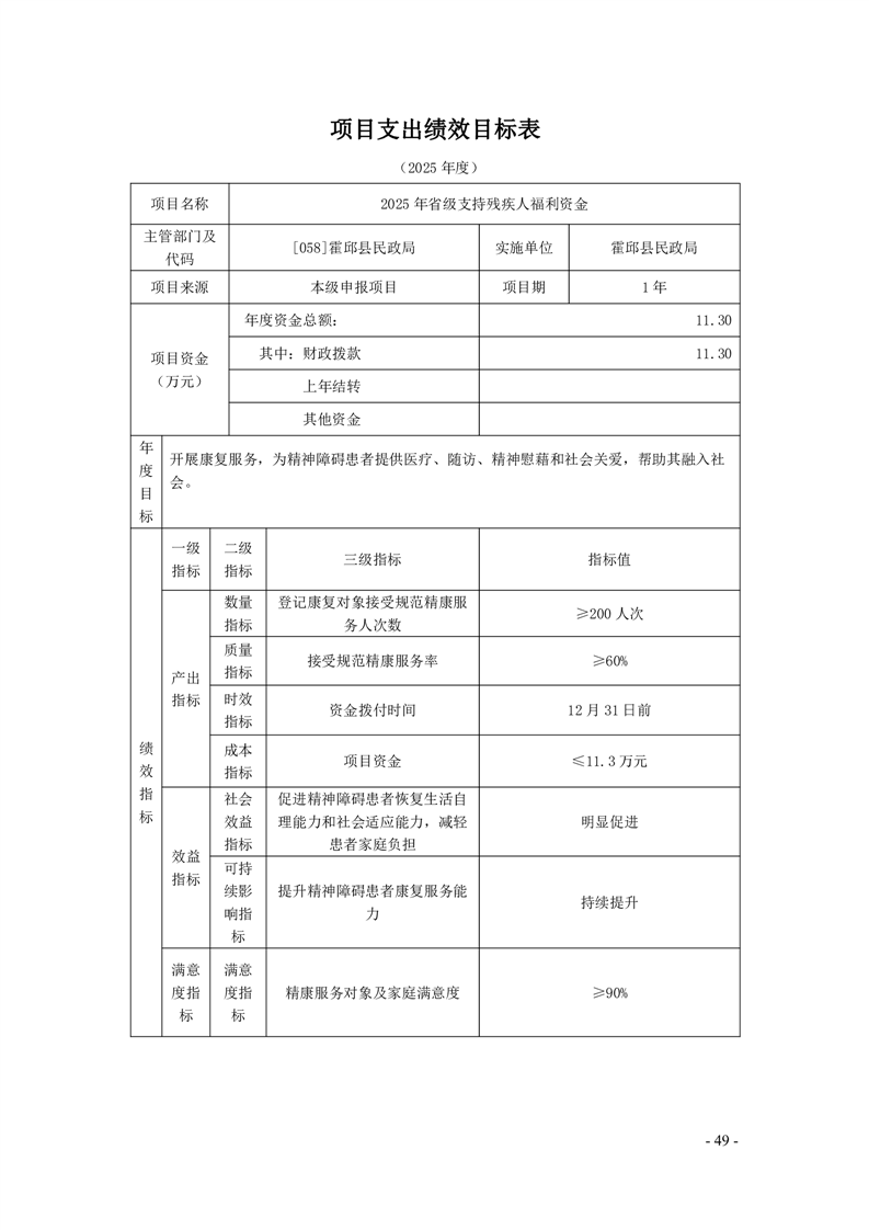
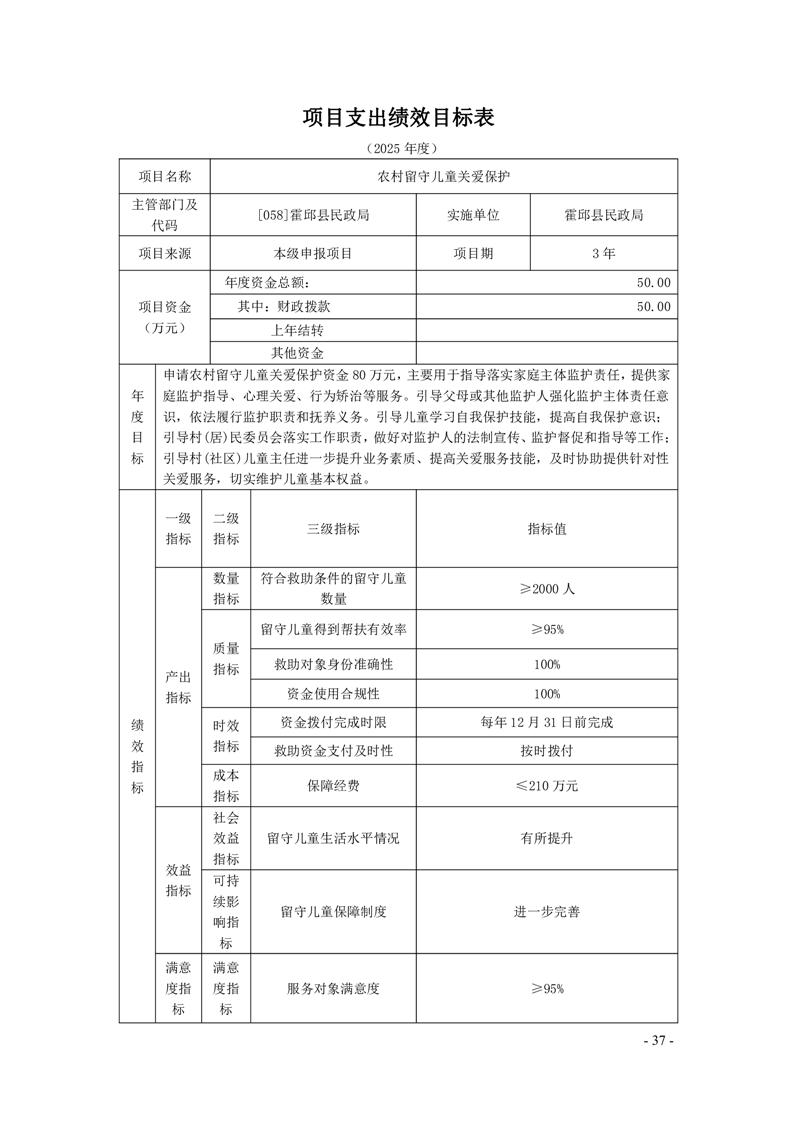
霍邱县民政局2025年部门项目支出绩效目标表
有
效
性:
有效
霍邱县民政局2025年部门项目支出绩效目标表
浏览次数:
来源:霍邱县民政局
时间:2025-03-31 16:44
我要纠错
文字大小:[
大
中
小
]
背景色:
标签:
文件下载
政策咨询
如果您对该政策文件有疑问,可以拨打标题上方的电话咨询相关部门。
打印本页
关闭窗口