返回首页
长辈版
无障碍
网站首页
>
信息公开
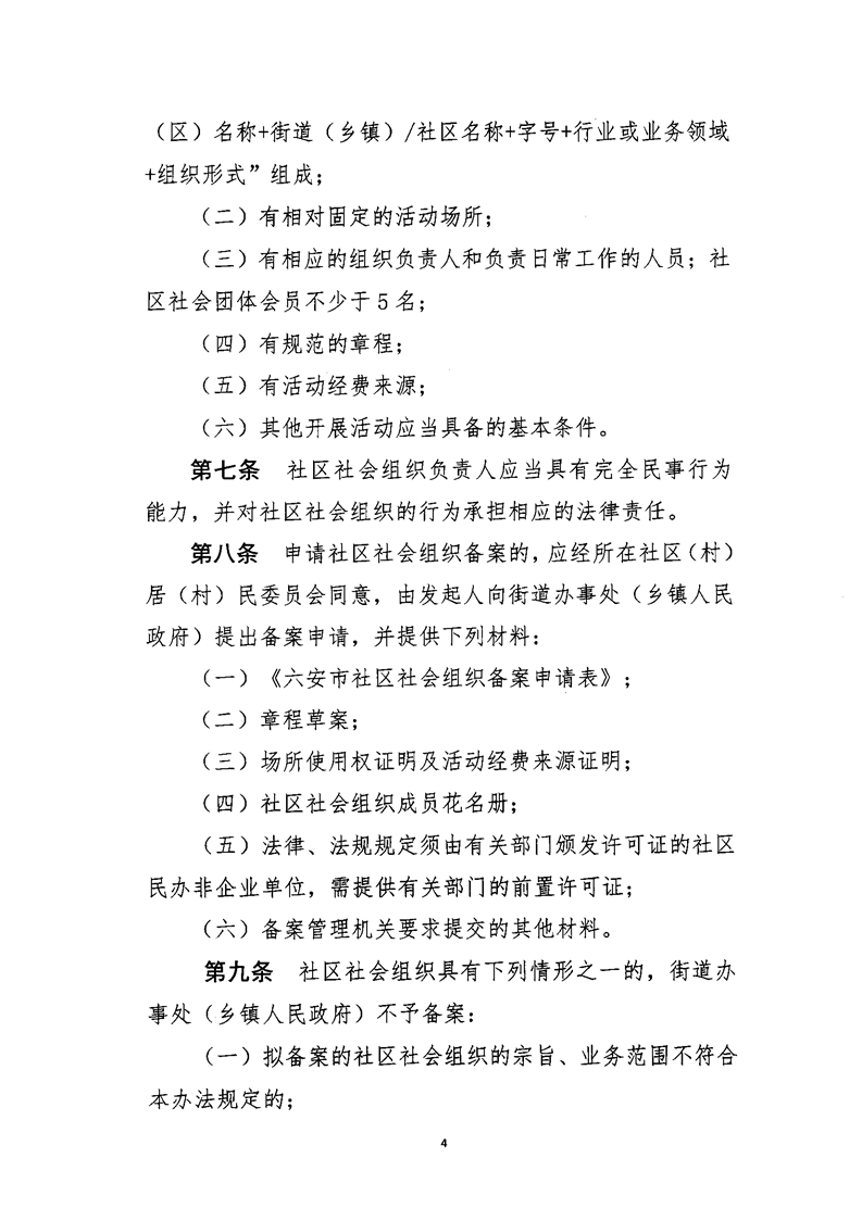
>霍邱县民政局
>
重点领域公开
>
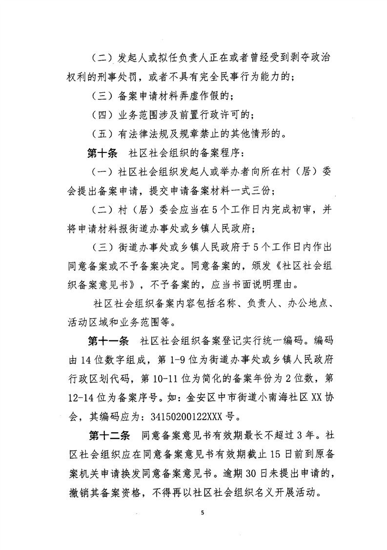
社会公益事业及重点民生领域
>
社会组织
>
管理制度
索
引
号:
11341423003236115C/202205-00047
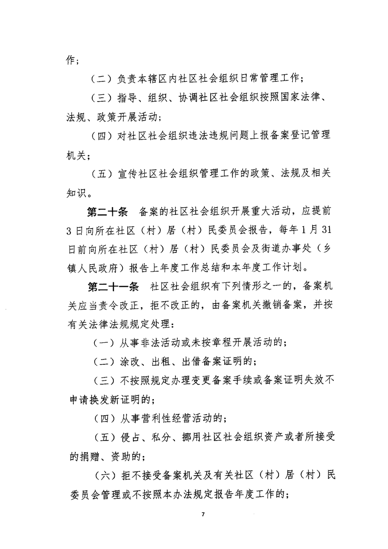
组配分类:
管理制度
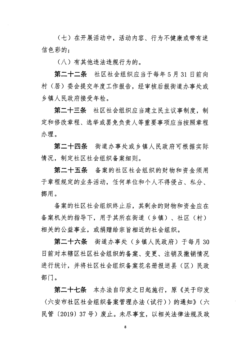
发布机构:
霍邱县民政局
主题分类:
民政、扶贫,其他
成文日期:
暂无
发文日期:
2022-05-31 17:28
文 号:
关
键
词:
名 称:
关于印发《六安市社区社会组织备案管理办法》的通知
有
效
性:
有效
关于印发《六安市社区社会组织备案管理办法》的通知
浏览次数:
来源:霍邱县民政局
时间:2022-05-31 17:28
我要纠错
文字大小:[
大
中
小
]
背景色:
标签:
文件下载
政策咨询
如果您对该政策文件有疑问,可以拨打标题上方的电话咨询相关部门。
打印本页
关闭窗口