返回首页
长辈版
无障碍
网站首页
>
信息公开
>霍邱县公安局
>
财政资金
>
部门项目
索
引
号:
113414230032363181/202602-00022
组配分类:
部门项目
发布机构:
霍邱县公安局
主题分类:
公安、安全生产、司法,其他
成文日期:
2026-02-12 00:00
发文日期:
2026-02-12 16:26
文 号:
关
键
词:
名 称:
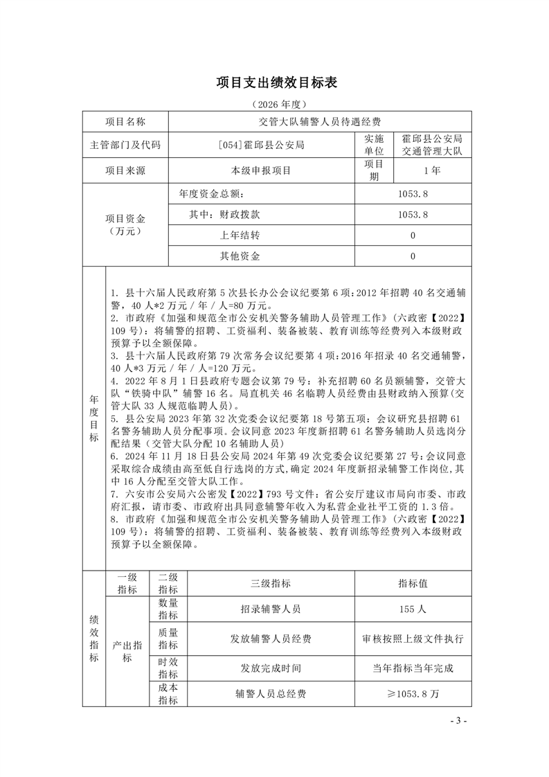
霍邱县公安局交通管理大队2026年单位项目支出绩效目标公开
有
效
性:
有效
霍邱县公安局交通管理大队2026年单位项目支出绩效目标公开
浏览次数:
来源:霍邱县公安局
时间:2026-02-12 16:26
我要纠错
文字大小:[
大
中
小
]
背景色:
标签:
文件下载
政策咨询
如果您对该政策文件有疑问,可以拨打标题上方的电话咨询相关部门。
打印本页
关闭窗口