返回首页
长辈版
无障碍
网站首页
>
信息公开
>霍邱县教育局
>
财政信息
>
部门(单位)预决算
索
引
号:
11341423003236051E/202602-00007
组配分类:
部门(单位)预决算
发布机构:
霍邱县教育局
主题分类:
科技、教育,其他
成文日期:
暂无
发文日期:
2026-02-12 15:47
文 号:
关
键
词:
名 称:
霍邱县教育局2026年单位预算公开
有
效
性:
有效
霍邱县教育局2026年单位预算公开
浏览次数:
来源:霍邱县教育局
时间:2026-02-12 15:47
我要纠错
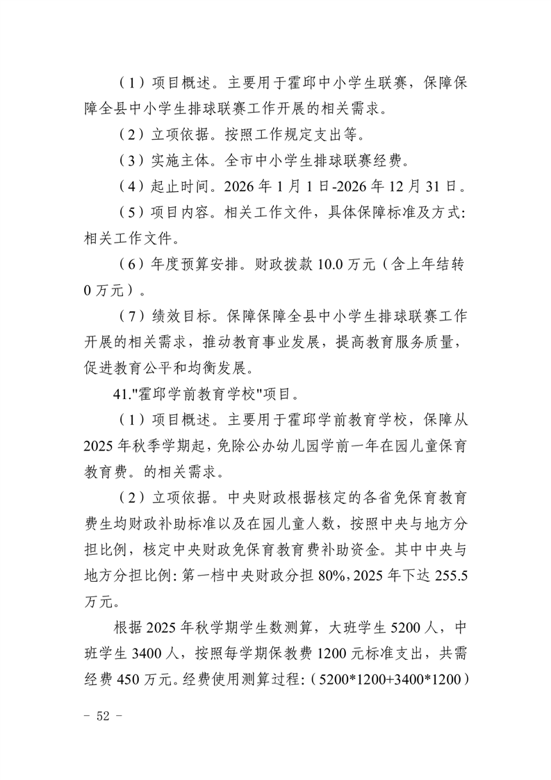
文字大小:[
大
中
小
]
背景色:
标签:
文件下载
政策咨询
如果您对该政策文件有疑问,可以拨打标题上方的电话咨询相关部门。
打印本页
关闭窗口