返回首页
长辈版
无障碍
网站首页
>
信息公开
>霍邱县发改委
>
重点领域公开
>
公共监管
>
价格与收费
>
政府定价目录公开
索
引
号:
11341423MB10071163/202109-00011
组配分类:
政府定价目录公开
发布机构:
霍邱县发改委
主题分类:
市场监管、安全生产监管,科技、教育,其他
成文日期:
暂无
发文日期:
2021-09-08 08:08
文 号:
关
键
词:
名 称:
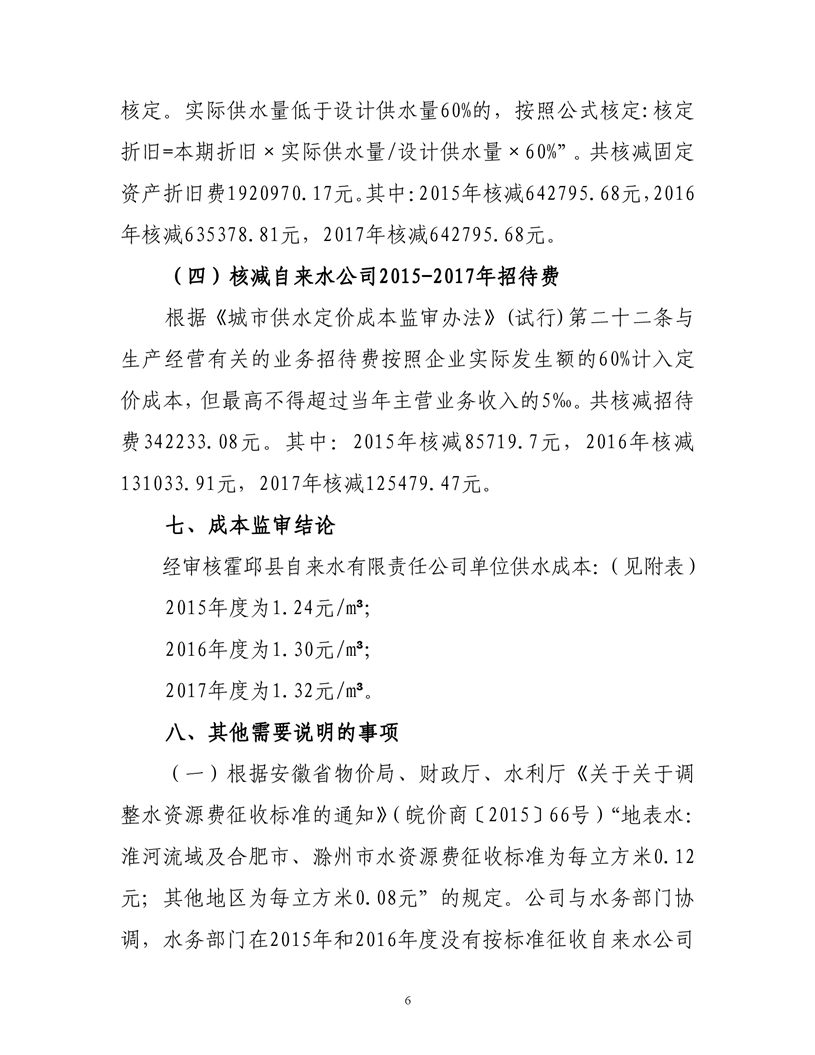
霍邱县城市供水定价成本监审报告
有
效
性:
有效
霍邱县城市供水定价成本监审报告
浏览次数:
来源:霍邱县发改委
时间:2021-09-08 08:08
我要纠错
文字大小:[
大
中
小
]
背景色:
标签:
文件下载
政策咨询
如果您对该政策文件有疑问,可以拨打标题上方的电话咨询相关部门。
打印本页
关闭窗口