返回首页
长辈版
无障碍
网站首页
>
信息公开
>霍邱县政府办公室
>
财政资金
>
“三公”经费预决算情况
>
本级“三公”经费
索
引
号:
113414230032360006/202509-00010
组配分类:
本级“三公”经费
发布机构:
霍邱县政府办公室
主题分类:
财政、金融、审计、统计,其他
成文日期:
暂无
发文日期:
2025-09-12 17:41
文 号:
关
键
词:
名 称:
霍邱县2024年县级“三公”经费支出决算情况
有
效
性:
有效
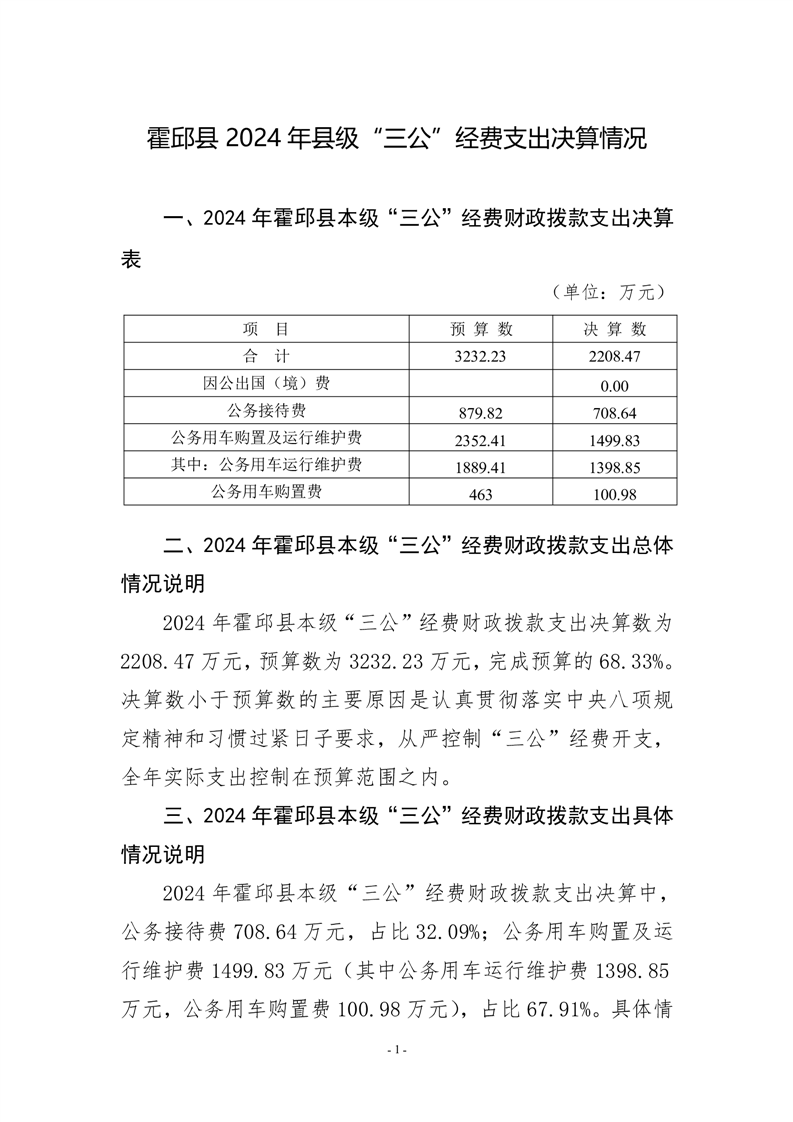
霍邱县2024年县级“三公”经费支出决算情况
浏览次数:
来源:霍邱县财政局
时间:2025-09-12 17:41
我要纠错
文字大小:[
大
中
小
]
背景色:
标签:
文件下载
政策咨询
如果您对该政策文件有疑问,可以拨打标题上方的电话咨询相关部门。
打印本页
关闭窗口