各乡镇中心学校、县直属学校:
根据《关于开展2026年霍邱县优质课评选活动的通知》相关要求,现就本次活动有关事项补充通知如下:
一、时间、地点
1.教学设计和说课考核
时间:5月10日
8:30—9:00:报到并抽签
9:00—11:30:撰写教学设计、准备说课内容
13:00—17:00:说课考核
地点:城关镇逸夫小学
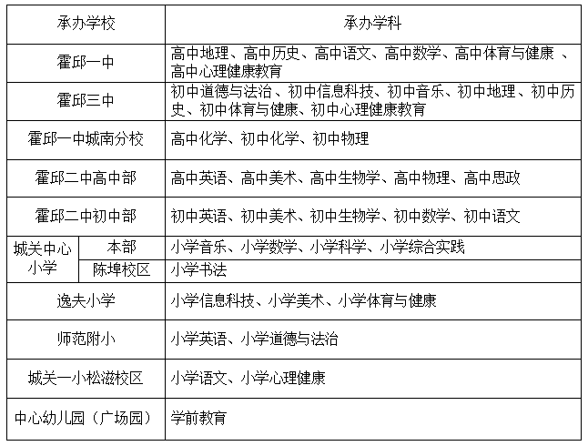
2.课例教学考核
时间:2026年5月12日— 5月15日
地点:具体安排见下表

二、授课内容
由各学科评委组确定。
三、其他事项
1.各级各类学校须高度重视,及时将本通知传达到每一位参赛教师。
2.评选结束后,拟获奖教师名单将在网上公示一周;公示无异议后,正式下文并颁发证书。
3.因自身条件不具备等原因被取消获奖资格的,不再递补。
4.请各参赛选手注意往返交通安全。
5.本次评选活动不收取任何费用,评委和参赛教师的差旅费回所在学校报销。
霍邱县教育局教研室
2026年4月24日